Dual Conversion HF Receiver
Silabs Si4732/Si4735 and Si5351
| HF RECEIVER |
- Silabs Si4732 (Si4735 can also be used)
- Si5351 as Local Oscillator
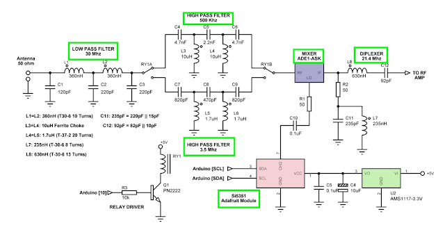
- Si4732 receives at fixed 21.4 Mhz IF frequency (AM/SSB)
- 15 Khz Crystal IF filter
- Range 500 Khz - 30 Mhz
- LP filter 30Mhz
- Switchable HP filters 500Khz & 3.5Mhz
User Inteface
- Arduino Mini Pro 3.3V
- OLED 1.3" SH1106
- Rotary Encoder
- Pushbuttons
- 24LC256 EEPROM for storing SSB patch
![]() |
| Block Diagram |
Using this architecture tuning is done by the LO Si5351 with up to 1 Hz resolution, and most important as the Si4732 is set at a fixed receive frequency of 21.4 Mhz, the 'chuf-chuf' sound is eliminated when tuning the bands
FRONT END / MIXER / DIPLEXER
![]() |
| Filter Low Pass 30 Mhz + High Pass 500 Khz |
![]() |
| Filter Low Pass 30 Mhz + High Pass 3.5 Mhz |
![]() | |||||
| Diplexer |
IF AMPLIFIER & 21.4 Mhz Crystal Filter

![]() |
| IF Amplifier gain 19.5dB-6dB Att = +13.5dB (Using AD9910 RF generator and homemade RF voltmeter) |
| IF chain test(Using nanoVNA and atenuators) |
Si4732 Receiver section
![]() |
| Si 4732 Receiver & LM386 Audio Amp |
Construction
![]() |
| Project in enclosure |
Software, Parts & Equipment used
Arduino Nano 3.3V, Encoder, OLED
https://www.monarcaelectronica.com.ar/
ADE1-ASK Mixer & Toroids
https://www.kitsandparts.com/
https://www.monarcaelectronica.com.ar/
ADE1-ASK Mixer & Toroids
https://www.kitsandparts.com/
Si4732
https://www.mouser.com/
https://www.mouser.com/
DDS AD9910 Arduino Shield RF Signal Generator
https://gra-afch.com/catalog/rf-units/dds-ad9910-arduino-shield/
https://gra-afch.com/catalog/rf-units/dds-ad9910-arduino-shield/
NanoVNA (Aursinc)
https://www.amazon.com/gp/product/B07Z5VY7B6
https://www.amazon.com/gp/product/B07Z5VY7B6
RFSim99 (Filter design) by Stewart Hyde
https://www.ad5gg.com/2017/04/06/free-rf-simulation-software/
Special thanks for the Arduino Libraries to its authors:
Arduino Library for Si4735 by Ricardo Lima Caratti
https://github.com/pu2clr/SI4735
https://www.ad5gg.com/2017/04/06/free-rf-simulation-software/
Special thanks for the Arduino Libraries to its authors:
Arduino Library for Si4735 by Ricardo Lima Caratti
https://github.com/pu2clr/SI4735
Arduino Library for Si5315 by Pavel Milanes
https://github.com/pavelmc/Si5351mcu
https://github.com/pavelmc/Si5351mcu
Arduino Universal 8bit Graphics Library by olikraus










